Agenda
DNSSEC workshop
Time Schedule
| Session 1 | 09:00 - 10:30 |
| Break | 10:30 - 11:00 |
| Session 2 | 11:00 - 12:30 |
| Lunch | 12:30 - 13:30 |
| Session 3 | 13:30 - 15:00 |
| Break | 15:00 - 15:30 |
| Session 4 | 15:30 - 17:00 |
Instructors
| JC | John Crain | (ICANN) | United States |
| SC | Steve Crocker | (ICANN) | United States |
| AL | Andy Linton | Network Startup Resource Center (NSRC) | New Zealand |
| OK | Olaf Kolkman | NLnet Labs (NLnetLabs) | Netherlands |
| KW | Krit Witwiyaruj | Thai Name Server (THAINS) | Thailand |
| Friday morning | Topic | Speaker | Presentations | Exercises |
|---|---|---|---|---|
| Session 1 | ||||
| Opening Session | Welcoming remarks | |||
| Opening remarks | ||||
| Introduction | SC | |||
| Group photos | ||||
| Session 2 | DNSSEC: Why ? | OK | ||
| Friday afternoon | Topic | Speaker | Presentations | Exercises | |
|---|---|---|---|---|---|
| Session 1 | Intro/class presentation | AL | |||
| DNS refresher (basics) | |||||
| Session 2 | DNS refresher (cont'd) | ||||
| Software overview | |||||
| Lab intro | Introduction to the lab environment | ||||
| Lab: Setup BIND caching | TXT | ||||
| Lab: Hands-on DNS with dig | TXT | ||||
| Saturday | Topic | Speaker | Presentations | Exercises | |
| Session 1 | Intro to DNSSEC | OK | PDF, Extra material PDF | ||
| Session 2 | DNSSEC (cont'd) | KW | Notes in Thai: PDF PDF | ||
| Session 3 | Lab: Create a zone | TXT, TXT | |||
| (Zone delegation) | |||||
| Logging | Logging: TXT | ||||
| TSIG (security) | TSIG: TXT | ||||
| Session 4 | Signing hands-on | Live signing demo | TXT | ||
| Enabling DNSSEC validation | TXT | ||||
| Sunday | Topic | Speaker | Presentations | Exercises | |
| Session 1 | Lab: Manual rollover | ZSK: TXT | KSK: TXT | |||
| Lab: BIND Inline signing | TXT | ||||
| Session 2 | DNSSEC Design | ||||
| DNSSEC: Sensible Signing Parameters | |||||
| Session 3 | Lab: OpenDNSSEC signing | LAB1 | |||
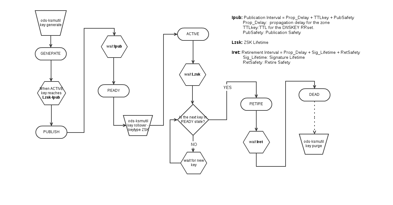
| OpenDNSSEC - key states | KSK ZSK | ||||
| Session 4 | Lab 2: OpenDNSSEC rollover | LAB2 | |||
| Closing | SURVEY |
Additional topics: dig, drill, dnsviz, dnssec-trigger, DANE
Useful Links
| CZ NIC DNSSEC Validator Chrome Plug-In | (http://www.internetsociety.org/deploy360/resources/how-to-add-dnssec-support-to-google-chrome/) |
| CZ NIC DNSSEC Validator Firefox Plug-In | (http://www.internetsociety.org/deploy360/resources/how-to-add-dnssec-support-to-mozilla-firefox/) |
| DNSVIZ - A DNS visualization tool | (http://dnsviz.net/) |
| Verisign - DNS debugger | (http://dnssec-debugger.verisignlabs.com/) |
| DNSSEC Trigger | (http://www.nlnetlabs.nl/projects/dnssec-trigger/) |
| DANE | (http://www.internetsociety.org/articles/dane-taking-tls-authentication-next-level-using-dnssec) |
| OpenDNSSEC keystates | https://wiki.opendnssec.org/display/DOCS/Key+States |
| NLnet Labs tutorials (includes Troubleshooting slides) | http://www.dns-school.org/Slides/index.html |
Last modified 6 years ago
Last modified on Jun 9, 2013, 1:56:26 AM
Attachments (39)
- dns.pdf (345.1 KB) - added by admin 6 years ago.
- dns-software-overview.pdf (1.2 MB) - added by admin 6 years ago.
- dns-delegation-exercise.txt (7.1 KB) - added by admin 6 years ago.
- dns-dig-hands-on.txt (3.8 KB) - added by admin 6 years ago.
- dns-nsd-config.txt (3.0 KB) - added by admin 6 years ago.
- dns-unbound-config.txt (4.9 KB) - added by admin 6 years ago.
- dns-swatch-zone-transfer.txt (1.5 KB) - added by admin 6 years ago.
- dns-tsig.pdf (1.4 MB) - added by admin 6 years ago.
- dnssec-unbound-enable-validation.txt (1.0 KB) - added by admin 6 years ago.
- ZSK_flowchart.png (48.9 KB) - added by admin 6 years ago.
- KSK_flowchart.png (71.4 KB) - added by admin 6 years ago.
- Sensible-Signer-Parameters.pdf (83.0 KB) - added by admin 6 years ago.
- 01-dnssec-welcome.pdf (1.4 MB) - added by admin 6 years ago.
-
dnssec-tun-why.pptx
(2.0 MB) -
added by rick 6 years ago.
Business Case for DNSSEC
- dnssec-bind-signing-howto.txt (5.4 KB) - added by admin 6 years ago.
- dns-acl-tsig-transfer-security.txt (7.1 KB) - added by admin 6 years ago.
- 01-dnssec-welcome.2.pdf (1.4 MB) - added by andy 6 years ago.
- Sensible-Signer-Parameters.2.pdf (136.0 KB) - added by andy 6 years ago.
- DNSSEC High-Level Awareness.pdf (444.0 KB) - added by andy 6 years ago.
- DNSSEC-High-Level-Awareness.pdf (444.0 KB) - added by andy 6 years ago.
- dns-bind-caching-setup.txt (4.8 KB) - added by admin 6 years ago.
- dns-bind-logging.txt (3.2 KB) - added by admin 6 years ago.
- dns-delegation-exercise-inst-is-slave.txt (6.5 KB) - added by admin 6 years ago.
- dnssec-bind-enable-validation.txt (2.1 KB) - added by admin 6 years ago.
- dnssec-bind-manual-signing-howto.txt (6.5 KB) - added by admin 6 years ago.
- dnssec-bind-manual-zsk-rollover.txt (5.7 KB) - added by admin 6 years ago.
- dnssec-bind-manual-ksk-rollover.txt (3.0 KB) - added by admin 6 years ago.
- DNSSEC WHY.pdf (23.4 MB) - added by admin 6 years ago.
- 01-dnssec-welcome.3.pdf (150.1 KB) - added by andy 6 years ago.
- dnssec-tutorial.2.pdf (644.2 KB) - added by andy 6 years ago.
- dnssec-tutorial.pdf (644.2 KB) - added by andy 6 years ago.
- dnssec-bind-inline-signing-howto.txt (7.4 KB) - added by admin 6 years ago.
- opendnssec-lab1.txt (7.2 KB) - added by admin 6 years ago.
- opendnssec-lab2.txt (689 bytes) - added by admin 6 years ago.
- Block_03_DNSSEC_Theory.pdf (5.4 MB) - added by andy 6 years ago.
- zone.txt (242 bytes) - added by andy 6 years ago.
- opendnssec-lab2-rollover.txt (3.5 KB) - added by admin 6 years ago.
- dnssec20130315_TH.pdf (1.7 MB) - added by andy 6 years ago.
- dnssec2013_sigchase_TH.pdf (807.6 KB) - added by andy 6 years ago.
