Agenda
DNSSEC workshop
Time Schedule
| Session 1 | 08:30 - 10:30 |
| Break | 10:30 - 11:00 |
| Session 2 | 11:00 - 13:00 |
| Lunch | 13:00 - 14:00 |
| Session 3 | 14:00 - 15:30 |
| Break | 15:30 - 16:00 |
| Session 4 | 16:00 - 18:00 |
Instructors
| RL | Richard Lamb | ICANN (http://www.icann.org/) | USA |
| PR | Phil Regnauld | NSRC (http://www.nsrc.org/) | France |
| Day 1 | Topic | Inst | Presentations | Exercises |
|---|---|---|---|---|
| Session 1 | Intro/welcome | RL/PR | ||
| DNS basics | PR | |||
| Session 2 | DNS basics (cont'd) | |||
| Software overview | PR | |||
| Session 3 | Lab intro | PR | Introduction to the lab environment | |
| Lab: Setup BIND caching | TXT | |||
| Lab: Hands-on DNS | dig TXT | |||
| Lab: Create a zone | TXT | |||
| (Zone delegation) | ||||
| Session 4 | Logging | TSIG | Logging: TXT | |
| TSIG (security) | TSIG: TXT | |||
| Day 2 | Topic | Inst | Presentations | Exercises |
| Session 1 | Intro to DNSSEC | PR | ||
| Problems in the DNS | ||||
| Session 2 | DNSSEC (cont'd) | |||
| Session 3 | Signing hands-on | Live signing demo | TXT | |
| Session 4 | Lab: Manual rollover | ZSK: TXT | KSK: TXT | ||
| Lab: Inline signing | BIND inline signing: TXT | |||
| Day 3 | Topic | Inst | Presentations | Exercises |
| Session I | DNSSEC Design | RL | PDF PDF PDF | |
| Session II | DNSSEC: Sensible Signing Parameters | |||
| Session III | Lab: OpenDNSSEC | LAB1 | ||
| OpenDNSSEC | KSK ZSK | |||
| Session IV | Lab 2: OpenDNSSEC | LAB2 | | ||
| Closing | SURVEY |
Additional topics: dig, drill, dnsviz, dnssec-trigger, DANE
Useful Links
| CZ NIC DNSSEC Validator Chrome Plug-In | (http://www.internetsociety.org/deploy360/resources/how-to-add-dnssec-support-to-google-chrome/) |
| CZ NIC DNSSEC Validator Firefox Plug-In | (http://www.internetsociety.org/deploy360/resources/how-to-add-dnssec-support-to-mozilla-firefox/) |
Last modified 6 years ago
Last modified on Apr 24, 2013, 4:03:29 AM
Attachments (29)
- dns.pdf (345.1 KB) - added by admin 6 years ago.
- dns-software-overview.pdf (1.2 MB) - added by admin 6 years ago.
- dns-bind-logging.txt (3.1 KB) - added by admin 6 years ago.
- dns-delegation-exercise.txt (7.1 KB) - added by admin 6 years ago.
- opendnssec-lab1.txt (7.2 KB) - added by admin 6 years ago.
- dns-dig-hands-on.txt (3.8 KB) - added by admin 6 years ago.
- dns-nsd-config.txt (3.0 KB) - added by admin 6 years ago.
- dns-unbound-config.txt (4.9 KB) - added by admin 6 years ago.
- dns-swatch-zone-transfer.txt (1.5 KB) - added by admin 6 years ago.
- dns-tsig.pdf (1.4 MB) - added by admin 6 years ago.
- dnssec-tutorial.pdf (1.3 MB) - added by admin 6 years ago.
- dnssec-unbound-enable-validation.txt (1.0 KB) - added by admin 6 years ago.
- dnssec-bind-manual-ksk-rollover.txt (3.0 KB) - added by admin 6 years ago.
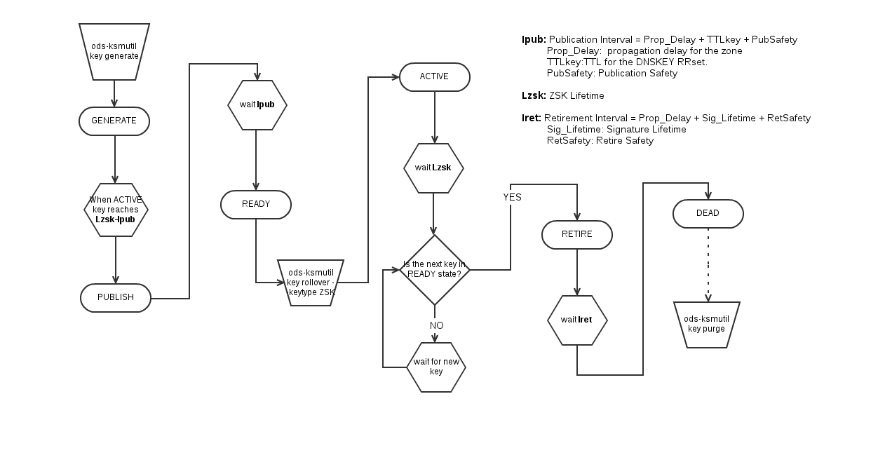
- ZSK_flowchart.png (48.9 KB) - added by admin 6 years ago.
- KSK_flowchart.png (71.4 KB) - added by admin 6 years ago.
- Sensible-Signer-Parameters.pdf (83.0 KB) - added by admin 6 years ago.
-
tun-dnssec-demo-dps.pdf
(196.5 KB) -
added by rick 6 years ago.
Sample DNSSEC Practice Statement (DPS)
-
tun-dnssec-KC-demo-main.pdf
(1.9 MB) -
added by rick 6 years ago.
Sample DNSSEC Key Ceremony Script
- 01-dnssec-welcome.pdf (1.4 MB) - added by admin 6 years ago.
-
dnssec-tun-why.pptx
(2.0 MB) -
added by rick 6 years ago.
Business Case for DNSSEC
- dns-bind-caching-setup.txt (4.6 KB) - added by admin 6 years ago.
- dnssec-bind-signing-howto.txt (5.4 KB) - added by admin 6 years ago.
- dnssec-bind-inline-signing-howto.txt (6.0 KB) - added by admin 6 years ago.
- dns-acl-tsig-transfer-security.txt (7.1 KB) - added by admin 6 years ago.
- dns-delegation-exercise-inst-is-slave.txt (6.2 KB) - added by admin 6 years ago.
- dnssec-bind-manual-signing-howto.txt (5.1 KB) - added by admin 6 years ago.
- dnssec-bind-manual-zsk-rollover.txt (5.7 KB) - added by admin 6 years ago.
-
tun-dnssec-design.pdf
(2.8 MB) -
added by rick 6 years ago.
DNSSEC Updates and Operational Design
- opendnssec-lab2.txt (687 bytes) - added by admin 6 years ago.
