Agenda
Time Schedule
| Session 1 | 08:30 - 10:30 |
| Break | 10:30 - 11:00 |
| Session 2 | 11:00 - 13:00 |
| Lunch | 13:00 - 14:00 |
| Session 3 | 14:00 - 15:30 |
| Break | 15:30 - 16:00 |
| Session 4 | 16:00 - 18:00 |
Instructors
| HA | Hervey Allen | Network Startup Resource Center (NSRC) | Chile/USA |
| BC | Brian Candler | Network Startup Resource Center (NSRC) | England |
| KC | Kevin Chege | (NSRC) and Kenya Education Network (KENET) | Kenya |
| JK | Jens Kuehlers | Google (Google) | Ghana/Germany |
| CV | Carlos Vicente | Network Startup Resource Center (NSRC) | USA/Dominican Republic |
Available reference materials here
| Monday | Topic | Presentations | Exercises | Software Used | |
|---|---|---|---|---|---|
| Session 1 | Welcome, Introductions, Workshop Details | HA | |||
| Questionnaire | HA | ||||
| Layers 1/2/3 Refresher | BC | ||||
| Session 2 | Where and How to get IP Address Space | KC | |||
| Sample IP Address Plan for Campus | CV | ||||
| Session 3 | Remote Video Session with AfriNIC | HA | Pricing | AfriNIC | |
| Session 4 | Review Attendee IP Addressing Plans | ||||
| Linux Basics for Using Class VMs | HA | In preso | |||
| Tuesday | |||||
| Session 1 | Intro to Network Monitoring & Management | HA | |||
| Cisco Configuration Basics | HA | TEXT : PDF | |||
| Session 2 | SNMP | BC | TEXT : PDF | net-snmp | |
| Session 3 | SNMP Continued | BC | |||
| Session 4 | MRTG and RRDtool | JK | MRTG : RRDtool | ||
| Cacti | JK | In preso | Advanced: Disk stats | Linux stats | Cacti | ||
| Wednesday | |||||
| Session 1 | Nagios | BC | TEXT : PDF | Nagios | |
| Session 2 | Nagios Continued | BC | |||
| Session 3 | SmokePing | HA | TEXT : PDF | SmokePing | |
| Session 4 | Open Session for Exercises (Nagios Plugin) | TEXT : PDF | |||
| Thursday | |||||
| Session 1 | Documentation, NOCs and Netdot | CV | Netdot | ||
| Netdot Demonstration | CV | ||||
| Session 2 | Log Management | CV | rsyslog: TEXT : PDF Tenshi: TEXT : PDF | rsyslogTenshi | |
| Session 3 | NetFlow and NfSen | KC | NetFlow: PDF: NfSen: PDF | TEXT : PDF | Cisco NetFlow |
| Session 4 | NetFlow and NfSen cont. (attack scenario) | KC | NfSen | ||
| Friday | |||||
| Session 1 | Ticketing Systems (RT) | HA | Request Tracker | ||
| Session 2 | Nagios and RT | HA | TEXT : PDF | ||
| Session 3 | RANCID and SVNWeb | KC | TEXT: PDF | RANCID | |
| Session 4 | Class Summary/Q&A | HA | |||
| Exam | HA | ||||
| Survey | HA | Online Survey | |||
| Certificates | |||||
| BGP | |||||
| Saturday | |||||
| Session 1 | BGP Policy Exercise | CV/BC/KC | |||
| Session 2 | BGP Policy Exercise | CV/BC/KC | |||
Evening Sessions
Two evening sessions are planned on BGP topics. These sessions will be approximately 1.5 hours in length and they will include:
- Evening 1: Introduction to BGP PDF. Basic BGP Exercise PDF. Lab access instructions TXT
- Evening 2: BGP Attributes PDF
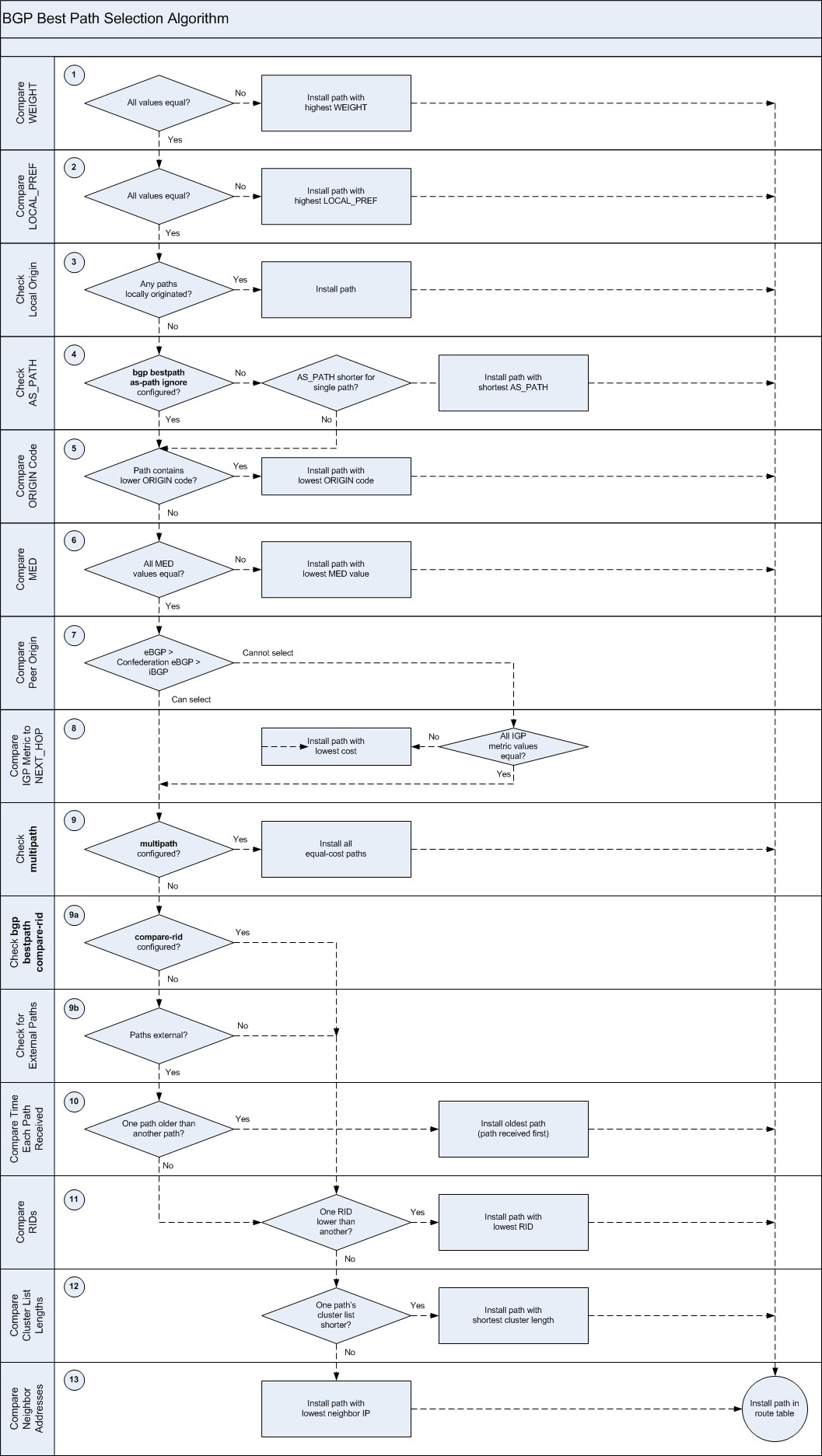
- Reference: BGP Guide 1 PDF . BGP Guide 2 PDF. BGP Path Selection Algorithm JPG
Additional References
Cacti
- Installation from Source (PART I) (allows for Cacti Plugins):
- Plugin Configuration (PART II):
Smokeping
Last modified 7 years ago
Last modified on Nov 19, 2011, 12:48:22 AM
Attachments (63)
- sample-smokeping-master-slave.pdf (20.1 KB) - added by admin 7 years ago.
- sample-smokeping-master-slave.txt (3.3 KB) - added by admin 7 years ago.
- exercises-log-management-tenshi.txt (2.6 KB) - added by admin 7 years ago.
- exercises-log-management-rsyslog.txt (4.2 KB) - added by admin 7 years ago.
- log-management.pdf (1.9 MB) - added by admin 7 years ago.
- network-management.pdf (3.0 MB) - added by admin 7 years ago.
- IP_Addressing_Exercise.pdf (255.8 KB) - added by admin 7 years ago.
- BGP_Intro.pdf (1.1 MB) - added by admin 7 years ago.
- BGP_Attributes.pdf (2.6 MB) - added by admin 7 years ago.
- BGP_exercises_policy.pdf (247.2 KB) - added by admin 7 years ago.
- IP_Addressing.pdf (222.6 KB) - added by admin 7 years ago.
- questionnaire-garnet2011.pdf (75.8 KB) - added by admin 7 years ago.
- 00_Bootcamp.pdf (1.2 MB) - added by brian 7 years ago.
- afrinic-and-IPs.pdf (1.8 MB) - added by admin 7 years ago.
- welcome.pdf (1.3 MB) - added by admin 7 years ago.
- cacti-from-packages.pdf (2.7 MB) - added by admin 7 years ago.
- linux-minimal.pdf (960.2 KB) - added by admin 7 years ago.
- cacti-disk-stats.htm (9.1 KB) - added by brian 7 years ago.
- cacti-linux-stats.htm (3.8 KB) - added by brian 7 years ago.
- exercises-cisco-config.txt (5.2 KB) - added by admin 7 years ago.
- cisco-hp-config-elements.2.pdf (2.0 MB) - added by admin 7 years ago.
- cisco-hp-config-elements.pdf (2.0 MB) - added by admin 7 years ago.
- snmp.pdf (1.8 MB) - added by admin 7 years ago.
- exercises-cisco-config.pdf (25.0 KB) - added by admin 7 years ago.
- cisco-config-elements.pdf (2.0 MB) - added by admin 7 years ago.
- mrtg-rrdtool.pdf (1.3 MB) - added by admin 7 years ago.
- exercises-snmp-v1-v2c.pdf (25.9 KB) - added by admin 7 years ago.
- exercises-snmp-v1-v2c.txt (6.9 KB) - added by admin 7 years ago.
- exercises-cacti-from-source.pdf (27.8 KB) - added by admin 7 years ago.
- cacti-plugin-configuration.pdf (525.9 KB) - added by admin 7 years ago.
- exercises-cacti-from-source.txt (8.1 KB) - added by admin 7 years ago.
- nagios.pdf (7.9 MB) - added by brian 7 years ago.
- exercises-plugin-disk-space.txt (2.5 KB) - added by brian 7 years ago.
- exercises-nagios-with-router.txt (29.2 KB) - added by brian 7 years ago.
- exercises-nagios-with-router.pdf (51.2 KB) - added by brian 7 years ago.
- exercises-plugin-disk-space.pdf (23.8 KB) - added by brian 7 years ago.
- exercises-smokeping.pdf (38.1 KB) - added by admin 7 years ago.
- smokeping.pdf (4.0 MB) - added by admin 7 years ago.
- exercises-smokeping.txt (17.6 KB) - added by admin 7 years ago.
- types-of-delay.pdf (1.2 MB) - added by admin 7 years ago.
- exercises-log-management-tenshi.pdf (22.5 KB) - added by admin 7 years ago.
- exercises-log-management-rsyslog.pdf (23.7 KB) - added by admin 7 years ago.
- documentation.pdf (4.1 MB) - added by admin 7 years ago.
- netflow.pdf (3.5 MB) - added by admin 7 years ago.
- nfsen.pdf (3.0 MB) - added by admin 7 years ago.
- exercises-netflow-nfsen.txt (9.2 KB) - added by admin 7 years ago.
- exercises-netflow-nfsen.pdf (29.8 KB) - added by admin 7 years ago.
- nsrc-lab-access-instructions.txt (1.5 KB) - added by admin 7 years ago.
- BGP_ref_1_en.pdf (2.9 MB) - added by admin 7 years ago.
- exercises-nagios-rt.pdf (22.8 KB) - added by admin 7 years ago.
- exercises-nagios-rt.txt (4.9 KB) - added by admin 7 years ago.
- ticketing-rt.pdf (2.2 MB) - added by admin 7 years ago.
- exam-garnet2011.pdf (52.1 KB) - added by admin 7 years ago.
- BGP_ref_2_en.pdf (207.9 KB) - added by admin 7 years ago.
- BGP_exercises_basic.pdf (260.1 KB) - added by admin 7 years ago.
- exercises-rt-lab1.pdf (1.6 MB) - added by admin 7 years ago.
- config-management-rancid.pdf (1.2 MB) - added by admin 7 years ago.
- rancid-exercise.pdf (30.4 KB) - added by admin 7 years ago.
- rancid-exercise.txt (10.3 KB) - added by admin 7 years ago.
- BGPBestPathSelectionAlgorithm.jpg (199.7 KB) - added by admin 7 years ago.
- exercises-mrtg-rrdtool.txt (5.3 KB) - added by admin 7 years ago.
- exercises-mrtg-rrdtool.pdf (25.3 KB) - added by admin 7 years ago.
- exercises-cisco-config.2.pdf (26.0 KB) - added by admin 7 years ago.
![(please configure the [header_logo] section in trac.ini)](https://nsrc.org/workshops/2011/garnet-afnog-nsrc/chrome/site/your_project_logo.png)